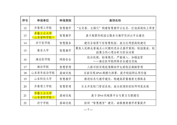
近日,山东省教育厅网络安全和信息化领导小组办公室公布了山东省教育系统信息化建设应用典型案例评选结果,齐鲁工业大学(山东省科学院)报送的《基于超算的校园云服务与教学实训云平台建设》《基于IPV6的超算平台与算力互联建设》两个案例成功入选。全省共评出教育系统信息化建设应用典型案例107项,其中本科院校共评出22项。
为深入贯彻落实国家及山东省教育现代化建设需求,推进“教学、科研、实践、转化”四位一体的育人模式,校(院)围绕教学与科研两大核心业务,开展了智慧教育建设工作。依托济南超算算力资源,升级改造智慧服务门户,聚焦智慧教学与智慧科研,目前已建成基于超算的教学实训云平台、科研数据资源服务平台、校园云服务等重点信息化项目,实现了信息技术与教学科研的融合创新,为校(院)教学与科研工作提供了高质量的信息化支撑,也为校(院)下一步智慧校园建设工作奠定了坚实基础。
此次两个典型案例的成功入选是对校(院)信息化建设工作的充分肯定,校(院)将以此为契机,进一步总结建设工作经验,推进信息技术与教育教学深度融合,提高信息化项目的应用成效,为持续推进新时代校园信息化建设贡献力量。









